Inside rear view mirror
Do not place objects in the rear seat or cargo area which would interfere with your vision out the rear window.

Mirror adjustment
Do not adjust the rear view mirror while the vehicle is moving. This could result in loss of control.

Do not modify the inside mirror in any manner, including installing a wide mirror. Doing so could result in injury during an accident or deployment of the air bag.

Cleaning mirror
When cleaning the mirror, use a paper towel or similar material dampened with glass cleaner. Do not spray glass cleaner directly on the mirror. It may cause the liquid cleaner to enter the mirror housing.
Day/night rear view mirror (if equipped)

(A): Day, (B): Night
Make this adjustment before you start driving and while the day/night lever is in the day position (1).
Pull the day/night lever toward you (2) to reduce the glare from the headlamps of the vehicles behind you during night driving.
Remember that you lose some rear view clarity in the night position.
Electric Chromic Mirror (ECM) (if equipped)

For Telematics button function:
-
Virtual assist button
-
UVO (Voice local search) button
-
Roadside assist button
The sensor mounted in the mirror senses the light level around the vehicle, and automatically controls the headlamp glare from the vehicles behind you.
When the engine is running, the glare is automatically controlled by the sensor mounted in the rear view mirror.
Electric Chromic mirror (ECM) with HomeLink® system (if equipped)

-
HomeLink Channel 1
-
HomeLink Channel 2
-
HomeLink Channel 3
-
Garage Door Opener Status Indicator: Closing or Closed
-
HomeLink Operation Indicator
-
Garage Door Opener Status Indicator: Opening or Opened
-
HomeLink User Interface Indicator
Your vehicle may be equipped with a Gentex Automatic-Dimming Mirror with an Integrated HomeLink® Wireless Control System.
During nighttime driving, this feature will automatically detect and reduce rear view mirror glare. The HomeLink® Universal Transceiver allows you to activate your garage door(s), electric gate, home lighting, etc.
Automatic-Dimming Night Vision Safety™ (NVS®) Mirror (if equipped)
The NVS® Mirror automatically reduces glare by monitoring light levels in the front and the rear of the vehicle. Any objects that obstruct the light sensor will degrade the automatic dimming control feature.
For more information regarding NVS® mirrors and other applications, please refer to the Gentex website: www.gentex.com
Your mirror will automatically dim upon detecting glare from the vehicles traveling behind you.
The mirror defaults to the ON position each time the vehicle is started.
Integrated HomeLink® Wireless Control System
The HomeLink® Wireless Control System provides a convenient way to replace up to three handheld radio-frequency (RF) transmitters used to activate compatible devices such as gate operators, garage door openers, entry door locks, security systems, and home lighting.

Considering the Home Security when the vehicle is parked outside the garage, the HomeLink® will ONLY work while the vehicle is in the ACC or ON position.

Before programming HomeLink to a garage door opener or gate operator, make sure that people and objects are out of the way of the device to prevent potential harm or damage. When programming a garage door opener, it is advised to park outside of the garage.
Do not use HomeLink with any garage door opener that lacks safety stop and reverse features as required by U.S. federal safety standards (this includes any garage door opener model manufactured before April 1, 1982). A garage door that cannot detect an object signaling the door to stop and reverse - does not meet current U.S. federal safety standards. For more information, contact HomeLink at www.homelink.com, or call HomeLink customer support at 1-800-355-3515.
It is also recommended that a new battery be replaced in the hand-held transmitter of the device being trained to HomeLink for quicker training and accurate transmission of the radio frequency.
1. Programming HomeLink®
The following steps show how to program HomeLink. If you have any questions or are having difficulty programming your HomeLink buttons, refer to the HomeLink website or call the HomeLink customer support toll-free number. Do this, before going back to the dealer who sold you the car.
-
Visit the HomeLink website at: www.homelink.com. Then at the top of the page, choose your vehicle make. Then watch the You Tube video, and/or access additional website information.
-
If you choose to access the website via your cell phone, scan the QR code.

-
Or, call HomeLink customer support at 1-800-355-3515
(Please have the vehicle make/model AND the opener device make/model readily available.)
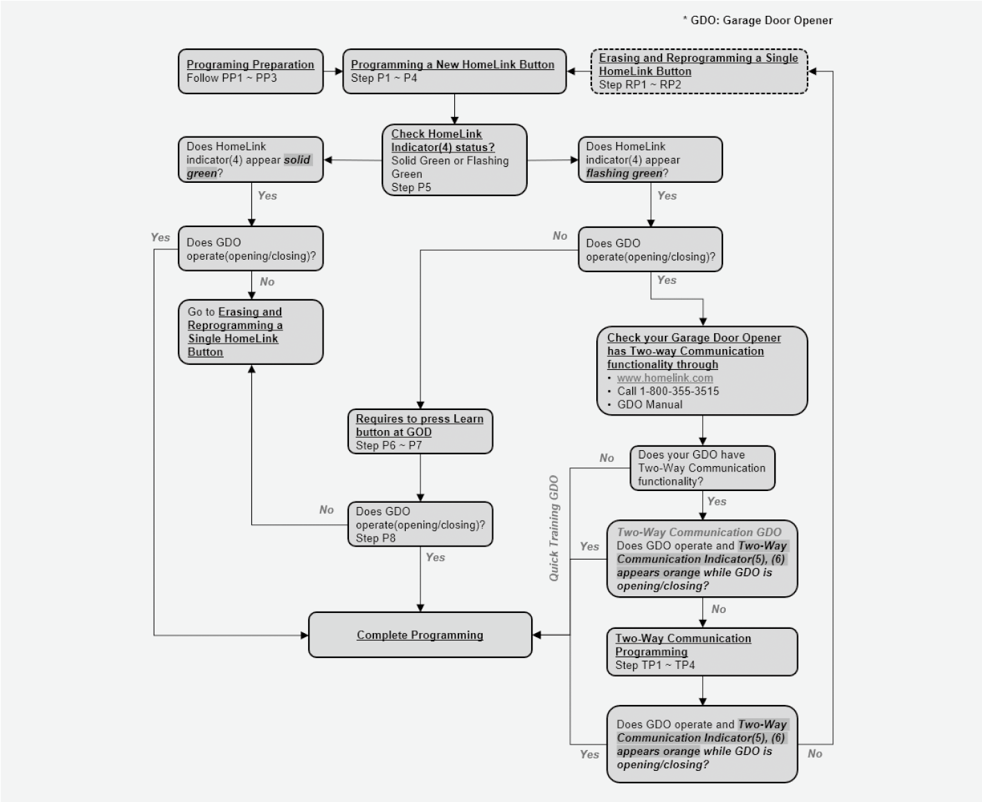
1) Programming Preparation
-
When programming a garage door opener, it is advised to park the vehicle outside of the garage.
-
It is recommended that a new battery be placed in the hand-held transmitter of the device being programmed to HomeLink for quicker training and accurate transmission of the radio-frequency signal.
-
Press the ENGINE START/STOP button to the ACC (Accessory) position for programming of HomeLink.

2) Programming a New HomeLink® Button
-
Press and release the HomeLink button (1), (2) or (3), you would like to program. The HomeLink indicator light (7) will flash orange slowly (if not, perform the steps of "Erasing HomeLink Buttons" section, and start over).

-
Position the garage door opener remote 1 - 3 inches (2 - 8 cm) away from the HomeLink buttons.

-
While the HomeLink indicator light (7) is flashing orange, press and hold the hand-held remote button. Continue pressing the hand-held remote button until the HomeLink indicator light (7) light changes from orange to green. You may now release the hand-held remote button.
-
Wait until your garage door comes to a complete stop, regardless of position, before proceeding to the next steps.
-
Press and release the HomeLink button you are programming and observe the indicator light.
-
If the indicator light remains solid green, your device should operate when the HomeLink button is pressed. At this point, if your device operates, programming is complete.
-
If the indicator light rapidly flashes green, firmly press, hold for two seconds and release the HomeLink button up to three times in a row slowly to complete the programming process. Do not press the HomeLink button rapidly. At this point if your device operates, programming is complete. If the device does not operate, continue with step 6.
-
-
At the garage door opener motor, (security gate motor, etc.) locate the "Learn", "Smart", "Set" or "Program" button. This can usually be found where the hanging antenna wire is attached to the motor-head unit (see the device's manual to identify this button). The name and color of the button may vary by manufacturer.

* A ladder and/or second person may simplify the following steps.
-
Firmly press and release the "Learn" ,"Smart", "Set" or "Program"" button. You now have up to 30 seconds in which to complete the next step.
-
Return to the vehicle and firmly press, hold for two seconds and release, the HomeLink button up to three times in a row slowly. Do not press the HomeLink button rapidly. As soon as you see the garage door start to move, stop pressing any buttons until a few seconds after the garage door has come to a complete stop, regardless of position. At this point programming is complete and your device should operate when the HomeLink button is pressed and released.
3) Two-Way Communication Programming (For select garage door openers)
If your garage door opener has the 'myQ' logo on its side, your opener has Two-Way Communication capability. HomeLink has the capability to establish Two-Way Communication with your garage door opener. HomeLink can receive and display "closing" or "opening" status messages from compatible garage door openers. At any time, HomeLink can also recall and display the last recorded status communicated by the garage door opener to indicate your garage door being "closed" or "opened".
To check if your garage door opener is compatible with this feature, refer to www.homelink.com/compatible/Two-way-Communication. If your garage door opener has this functionality, AND the Two-Way Communication indicators (4), (6) in the mirror appear while the garage door is opening/closing, then no further steps are needed. Two-Way Communication Programming is already complete. However, if your garage door opener has this functionality, AND the Two-Way Communication indicators (4), (6) in the mirror DO NOT appear while the garage door is opening/closing, use the following instructions to enable this functionality.
-
In your vehicle, press and hold the programmed HomeLink button for 2 seconds, then release. Confirm that the garage door is moving. AFTER it stops, you will have one minute to complete the following steps:
* A ladder and/or second person may simplify the following steps.
-
On your garage door opener in your garage, locate the "Learn" button (usually near where the hanging antenna wire is attached to the garage door opener). If there is difficulty locating this button, refer to the device's owner's manual.
-
Press and release the "Learn" button.
-
A light on your garage door opener may flash, and your Two-Way Communication indicators (4), (6) in your vehicle may flash, confirming completion of the process.
-
Return to the vehicle and firmly press and release the programmed HomeLink button to activate your garage door. The Two-Way Communication indicators (4), (6) flash in orange when the door is moving. Do not make any additional button presses until AFTER the garage door has come to a complete stop.
-
Your Two-Way Communication programming is now complete.

If your garage door opener has Two-Way Communication functionality, it is possible for HomeLink to stop functioning the garage door shortly after initial programming, if the Two-Way Communication Programming wasn't properly completed. This usually happens after the first 10 times a programmed HomeLink button is pressed. If you experience this, completing the "Programming a New HomeLink Button" and "Two-Way Communication Programming" will restore door operation.
4) Canadian Programming
Canadian radio-frequency laws require transmitter remote signals to "time-out" (or quit) after a couple seconds of transmission, which may not be long enough for HomeLink to pick up the signal during programming.
If you live in Canada or you are having difficulties programming a gate operator or garage door opener by using the programming procedures, replace "Programming a New HomeLink Button" step 3 with the following:
While the HomeLink indicator light (7) is flashing orange, press and release ("cycle") your device's hand-held remote every two seconds until the HomeLink indicator light (7) changes from orange to green. You may now release the hand-held remote button. Then proceed with "Programming a New HomeLink Button" step 4.
2. Operating HomeLink®
1) Operating HomeLink®
-
Press and release the desired programmed HomeLink button (1, 2 or 3).


The HomeLink indicator (7) should light green, solid or flashing, and your programmed device should operate.
If your device does not operate, the HomeLink programming was not successful, and you'll need to reprogram the button.
2) Two-Way Communication Display Behavior
-
Press and release one of the programmed HomeLink buttons (1, 2 or 3)

-
The indicator (4) and (6) operates as below, if your garage door opener has Two-Way Communication functionality.

-
If the indicator (4) flashes in Orange, it indicates that the garage door is "Closing".
-
The indicator (4) turns solid green once the garage door has closed.
-
If the indicator (6) flashes in Orange, it indicates that the garage door is "Opening".
-
The indicator (6) turns solid green once the garage door has fully opened.
-
If the indicator (4) or (6) does not turn to green, it indicates that the last status of garage door was not received properly. The HomeLink mirror tries to receive the last known status of the garage door for a few seconds.
-
3) Recalling Garage Door Status
HomeLink mirror with Two-Way Communication provides a way to view the last stored message from the garage door opener. In order to recall the last known status of the last activated device, press the buttons "1 and 2" OR "2 and 3" simultaneously.
-
If the indicator (4) appears solid Green, it indicates that the last activated device was "closed" properly.
-
If the indicator (6) appears solid Green, it indicates that the last activated device was "open" properly.
3. Erasing HomeLink® Buttons
1) Erasing and Reprogramming a Single HomeLink® Button:
-
Press and hold the desired HomeLink button you want to re-program. DO NOT release the button.
-
The HomeLink indicator light (7) will appear solid green. Release the button as soon as the HomeLink indicator light (7) begins to flash orange, usually about 20 seconds.
-
Proceed with the steps in the "Programming a New HomeLink Button" section.

If you do not complete the re-programming of a new device to the button, it will revert to the previously stored programming
2) The following instructions will erase ALL HomeLink® programming from ALL buttons:

-
Press and hold the buttons (1) and (3) simultaneously
-
The HomeLink indicator light (7) will appear solid Orange for about 10 seconds
-
Release the buttons once the HomeLink indicator light (7) changes to Green and flashes rapidly
-
Now all three HomeLink buttons (1), (2) and (3) are cleared of any programming
Information
HomeLink and the HomeLink House logo are registered trademarks of Gentex Corporation.
The myQ logo is a registered trademark of The Chamberlain Group, Inc
FCC (USA) and ISED (Canada)
This device complies with FCC rules part 15 and Innovation, Science, and Economic Development Canada RSS-210. Operation is subject to the following two conditions: (1) This device may not cause harmful interference, and (2) This device must accept any interference that may be received including interference that may cause undesired operation. WARNING: The transmitter has been tested and complies with FCC and ISED rules. Changes or modifications not expressly approved by the party responsible for compliance could void the user's authority to operate the device.
This equipment complies with FCC and ISED radiation exposure limits set forth for an uncontrolled environment. End Users must follow the specific operating instructions for satisfying RF exposure compliance. This transmitter must be at least 20 cm from the user and must not be co-located or operating in conjunction with any other antenna or transmitter.
FCC (États-Unis) et ISED (Canada)
Cet appareil est conforme aux règlements de la FCC, section 15, et au CNR-210 d'Innovation, Sciences et Développement économique Canada. Le fonctionnement est assujetti aux deux conditions suivantes: (1) cet appareil ne doit pas causer d'interférences nuisibles et (2) cet appareil doit accepter toute interférence reçue, y compris celle qui pourrait entraîner un dysfonctionnement. MISE EN GARDE: L'émetteur a subi des tests et est conforme aux règlements de la FCC et d'ISDE. Les changements ou modifications non approuvés explicitement par la partie responsable de la conformité pourraient rendre caduque l'autorisation de l'utilisateur de se servir du dispositif.
Cet appareil est conforme aux limites d'exposition aux radiations de la FCC et d'ISDE établies pour un environnement non contrôlé. Les utilisateurs finaux doivent respecter les instructions d'utilisation spécifiques pour satisfaire aux exigences de conformité aux expositions de RF. L'émetteur doit se trouver à 20 cm au minimum de l'utilisateur et ne doit pas être situé au même endroit que tout autre émetteur ou antenne ni fonctionner avec un autre émetteur ou antenne.
HomeLink 5 Programing Flow Chart
