Inside rearview mirror
Do not place objects in the rear seat or cargo area which could interfere with your vision out the rear window.

Mirror adjustment
Do not adjust the rear-view mirror while the vehicle is moving. This could result in loss of control.

Do not modify the inside mirror in any manner, including installing a wide mirror. Doing so could result in injury during an accident or deployment of the air bag.

Cleaning mirror
When cleaning the mirror, use a paper towel or similar material dampened with glass cleaner. Do not spray glass cleaner directly on the mirror. It may cause the glass cleaner to enter the mirror housing.
Day/night rear-view mirror (if equipped)

Make this adjustment before you start driving and while the day/night lever is in the day position (1).
Pull the day/night lever toward you (2) to reduce the glare from the headlamps of the vehicles behind you when night driving.
You lose some rear-view clarity in the night position.
Electric Chromic Mirror (ECM) (if equipped)

For Telematics button function:
-
Virtual assist button
-
Kia Connect (Voice local search) button
-
Roadside assist button
The sensor mounted in the mirror senses the light level around the vehicle, and automatically controls the headlamp glare from the vehicles behind you.
When the engine is running, the glare is automatically controlled by the sensor mounted in the rear view mirror.
ECM with HomeLink® system (if equipped)

-
HomeLink Channel 1
-
HomeLink Channel 2
-
HomeLink Channel 3
-
Garage Door Opener Status Indicator: Closing or Closed
-
HomeLink Operation Indicator
-
Garage Door Opener Status Indicator: Opening or Opened
-
HomeLink User Interface Indicator
Your Kia may be equipped with a Gentex Automatic-Dimming Mirror with an Integrated HomeLink® Wireless Control System.
During nighttime driving, this feature will automatically detect and reduce rear view mirror glare. The HomeLink® Universal Transceiver allows you to activate your garage door(s), electric gate, home lighting, etc.
Automatic-Dimming Night Vision Safety™ (NVS®) Mirror (if equipped)
The NVS® Mirror automatically reduces glare by monitoring light levels in the front and the rear of the vehicle. Any objects that obstruct the light sensor will degrade the automatic dimming control feature.
For more information regarding NVS® mirrors and other applications, please refer to the Gentex website: www.gentex.com
Your mirror will automatically dim upon detecting glare from the vehicles traveling behind you.
The mirror defaults to the ON position each time the vehicle is started.
Integrated HomeLink® Wireless Control System
The HomeLink® Wireless Control System provides a convenient way to replace up to three handheld radio-frequency (RF) transmitters used to activate compatible devices such as gate operators, garage door openers, entry door locks, security systems, and home lighting.

When the vehicle is parked outside the garage, the HomeLink will work ONLY when vehicle is in ACC position or ON position.

Before programming HomeLink to a garage door opener or gate operator, make sure that people and objects are out of the way of the door or gate to prevent potential harm or damage. When programming a garage door opener, park outside the garage.
Do not use HomeLink with any garage door opener that lacks safety stop and reverse features as required by U.S. federal safety standards (this includes any garage door opener model manufactured before April 1, 1982). A garage door that cannot detect an object signaling the door to stop and reverse - does not meet current U.S. federal safety standards. For more information, contact HomeLink at www.homelink.com, or call HomeLink customer support at 1-800-355-3515.
It is also recommended that a new battery be replaced in the hand-held transmitter of the device being trained to HomeLink for quicker training and accurate transmission of the radio frequency.
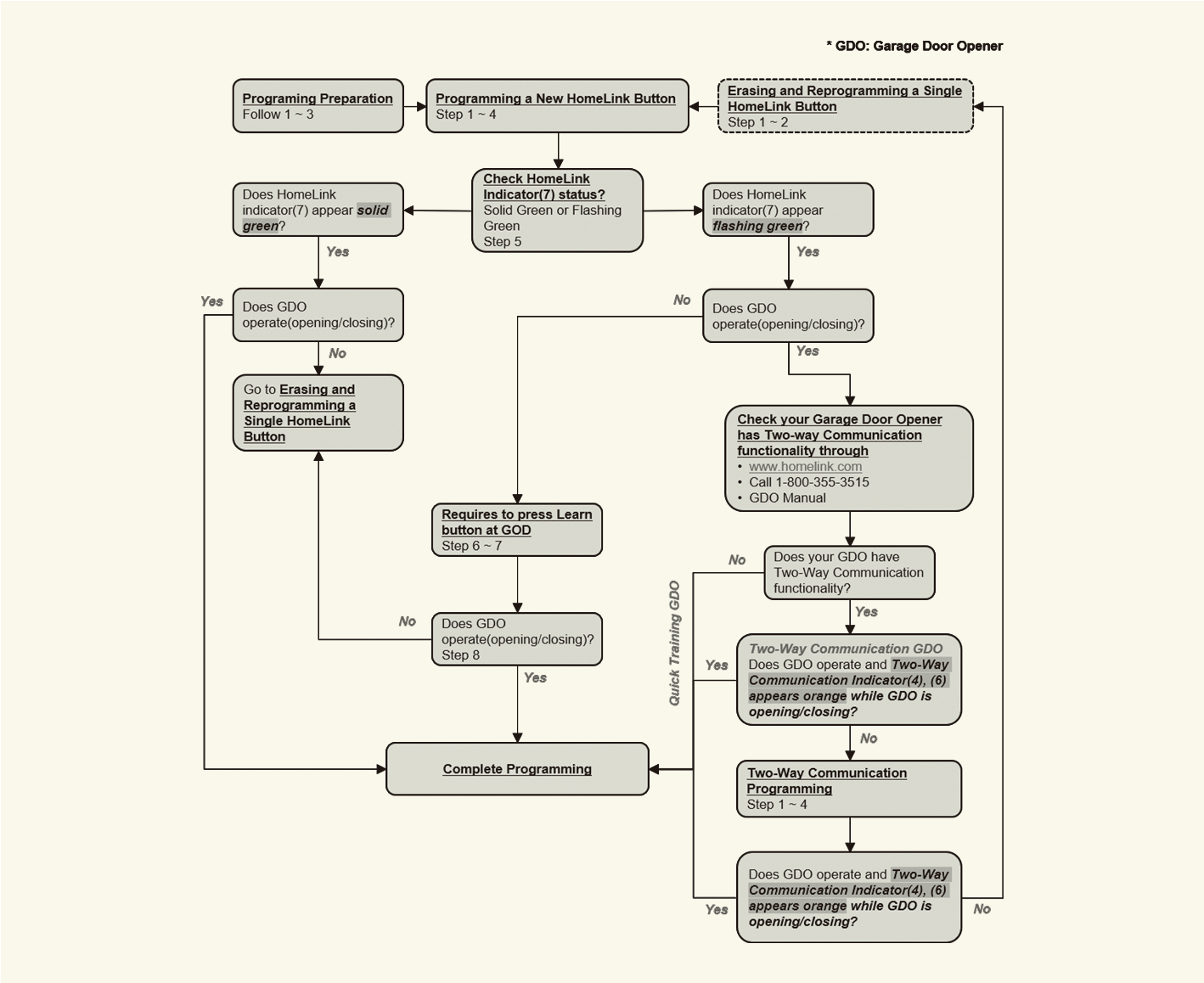
1. Programming HomeLink®
The following steps show how to program HomeLink. If you have any questions or are having difficulty programming your HomeLink buttons, you can call the HomeLink customer support toll-free number (1-800-355-3515). You can also visit the website.
-
Visit the HomeLink website at: www.homelink.com. At the top of the page, choose your vehicle make. Then watch the YouTube video, and/or access additional website information.
-
If you choose to access the website via your cell phone, scan the QR code.

1) Programming Preparation
-
When programming a garage door opener, park the vehicle outside the garage.
-
Place a new battery in the hand-held transmitter of the device being programmed to HomeLink for quicker training and accurate transmission of the radio-frequency signal.
-
Place ENGINE START/STOP button in the ACC (Accessory) position for programming of HomeLink.

2) Programming a New HomeLink® Button
-
Press and release the HomeLink button (1), (2) or (3), that you want to program. The HomeLink indicator light (7) will flash orange slowly (if not, perform the steps of "Erasing HomeLink Buttons" section, and start over).

-
Position the garage door opener remote 1 - 3 inches (2 - 8 cm) away from the HomeLink buttons.

-
While the HomeLink indicator light (7) is flashing orange, press and hold the hand-held remote button. Continue pressing the hand-held remote button until the HomeLink indicator light (7) light changes from orange to green. You may now release the hand-held remote button. The garage door will move.
-
Wait until your garage door comes to a complete stop, regardless of position, before proceeding to the next steps.
-
Press and release the HomeLink button you are programming and observe the indicator light.
-
If the indicator light remains solid green, your device should operate when the HomeLink button is pressed. If your device operates, programming is complete.
-
If the indicator light rapidly flashes green, firmly press, hold for two seconds and release the HomeLink button up to three times in a row slowly to complete the programming process. Do not press the HomeLink button rapidly. If your device operates, programming is complete. If the device does not operate, continue with step 6.
-
-
At the garage door opener motor, (security gate motor, etc.) locate the "Learn", "Smart", "Set" or "Program" button. This can usually be found where the hanging antenna wire is attached to the motor-head unit (see the device's manual to identify this button). The name and color of the button may vary by manufacturer.

* A ladder and a second person may simplify the following steps.
-
Firmly press and release the "Learn", "Smart", "Set" or "Program" button. You now have up to 30 seconds in which to complete the next step.
-
Return to the vehicle and firmly press, hold for two seconds and release, the HomeLink button up to three times in a row slowly. Do not press the HomeLink button rapidly. As soon as you see the garage door start to move, stop pressing any buttons until a few seconds after the garage door has come to a complete stop, regardless of position. Programming is complete and your device should operate when the HomeLink button is pressed and released.
3) Two-Way Communication Programming (For select garage door openers)
If your garage door opener has the 'myQ' logo on its side, your opener has Two-Way Communication capability. HomeLink has the capability to establish Two-Way Communication with your garage door opener. HomeLink can receive and display "closing" or "opening" status messages from compatible garage door openers. At any time, HomeLink can also recall and display the last recorded status communicated by the garage door opener to indicate that your garage door being "closed" or "opened".
To check if your garage door opener is compatible with this feature, refer to www.homelink.com/compatible/Two-way-Communication. If your garage door opener has this functionality, AND the Two-Way Communication indicators (4), (6) in the mirror appear while the garage door is opening/closing, then no further steps are needed. Two-Way Communication Programming is already complete. However, if your garage door opener has this functionality, AND the Two-Way Communication indicators (4), (6) in the mirror DO NOT appear while the garage door is opening/closing, use the following instructions to enable this functionality.
-
Press and hold the programmed HomeLink button for 2 seconds, then release. Confirm that the garage door is moving. AFTER it stops, you will have one minute to complete the following steps:
* A ladder and a second person may simplify the following steps.
-
On your garage door opener in your garage, locate the "Learn" button (usually near where the hanging antenna wire is attached to the garage door opener). If there is difficulty locating this button, refer to the device's owner's manual.
-
Press and release the "Learn" button.
-
A light on your garage door opener may flash, and your Two-Way Communication indicators (4), (6) in your vehicle may flash, confirming completion of the process.
-
Return to the vehicle and firmly press and release the programmed HomeLink button to activate your garage door. The Two-Way Communication indicators (4), (6) flash in orange when the door is moving. Do not press any additional buttons until AFTER the garage door has come to a complete stop.
-
Your Two-Way Communication programming is now complete.

If your garage door opener has Two-Way Communication functionality, HomeLink may stop functioning shortly after initial programming, if the Two-Way Communication Programming wasn't properly completed. This usually happens after the first 10 times a programmed HomeLink button is pressed. Completing the "Programming a New HomeLink Button" and "Two-Way Communication Programming" will restore door operation.
4) Canadian Programming
Canadian radio-frequency laws require transmitter remote signals to "time-out" (or quit) after a couple seconds of transmission, which may not be long enough for HomeLink to pick up the signal during programming.
If you live in Canada or you are having difficulties programming a gate operator or garage door opener by using the programming procedures, replace "Programming a New HomeLink Button" step 3 with the following:
While the HomeLink indicator light (7) is flashing orange, press and release ("cycle") your device's hand-held remote every two seconds until the HomeLink indicator light (7) changes from orange to green. You may now release the hand-held remote button. Then proceed with "Programming a New HomeLink Button" step 4.
2. Operating HomeLink®
1) Operating HomeLink®
-
Press and release the desired programmed HomeLink button (1, 2 or 3).


The HomeLink indicator (7) should light green, solid or flashing, and your programmed device should operate.
If your device does not operate, the HomeLink programming was not successful, and you'll need to reprogram the button.
2) Two-Way Communication Display Behavior
-
Press and release one of the programmed HomeLink buttons (1, 2 or 3)

-
The indicator (4) and (6) operates as below, if your garage door opener has Two-Way Communication functionality.

-
If the indicator (4) flashes in Orange, it indicates that the garage door is "Closing".
-
The indicator (4) turns solid Green once the garage door has closed.
-
If the indicator (6) flashes in Orange, it indicates that the garage door is "Opening".
-
The indicator (6) turns solid Green once the garage door has fully opened.
-
If the indicator (4) or (6) does not turn Green, it indicates that the last status of garage door was not received properly. The HomeLink mirror tries to receive the last known status of the garage door for a few seconds.
-
3) Recalling Garage Door Status
HomeLink mirror with Two-Way Communication provides a way to view the last stored message from the garage door opener. To recall the last known status of the last activated device, press the buttons "1 and 2" OR "2 and 3" simultaneously.
-
If the indicator (4) appears solid Green, it indicates that the last activated device was "closed" properly.
-
If the indicator (6) appears solid Green, it indicates that the last activated device was properly "opened".
3. Erasing HomeLink® Buttons
1) Erasing and Reprogramming a Single HomeLink® Button:
-
Press and hold the desired HomeLink button you want to re-program. DO NOT release the button.
-
The HomeLink indicator light (7) will appear solid Green. Release the button as soon as the HomeLink indicator light (7) begins to flash Orange, usually about 20 seconds.
-
Proceed with the steps in the "Programming a New HomeLink Button" section.

If you do not complete the re-programming of a new device, it will revert to the previously stored programming.
2) The following instructions will erase ALL HomeLink® programming from ALL buttons:

-
Press and hold the buttons (1) and (3) simultaneously.
-
The HomeLink indicator light (7) will appear solid Orange for about 10 seconds.
-
Release the buttons once the HomeLink indicator light (7) changes to Green and flashes rapidly.
-
Now all three HomeLink buttons (1), (2) and (3) are cleared of any programming.
Information
HomeLink and the HomeLink House logo are registered trademarks of Gentex Corporation.
The myQ logo is a registered trademark of The Chamberlain Group, Inc
FCC (USA) and ISED (Canada)
This device complies with FCC rules part 15 and Innovation, Science, and Economic Development Canada RSS-210. Operation is subject to the following two conditions: (1) This device may not cause harmful interference, and (2) This device must accept any interference that may be received including interference that may cause undesired operation. WARNING: The transmitter has been tested and complies with FCC and ISED rules. Changes or modifications not expressly approved by the party responsible for compliance could void the user's authority to operate the device.
This equipment complies with FCC and ISED radiation exposure limits set forth for an uncontrolled environment. End Users must follow the specific operating instructions for satisfying RF exposure compliance. This transmitter must be at least 20 cm from the user and must not be co-located or operating in conjunction with any other antenna or transmitter.
HomeLink 5 Programming Flow Chart

Digital Center Mirror (DCM) (if equipped)
The DCM is a system that uses the camera on the rear of the vehicle and displays its image on the screen of the DCM. The DCM allows the driver to see the rear view despite obstructions, such as the headrest or luggage, ensuring rear visibility.

Failure to follow the warnings and instructions for proper use of the DCM could result in serious accident.
-
The DCM is a convenience feature and is not a substitute for proper vehicle operation. The system has areas where objects cannot be viewed. Check the blind spot of the DCM before vehicle operation. The driver is always responsible for safe driving.
-
Do not operate the DCM while driving. Doing so can be a distraction and it could lose control of your vehicle and cause an accident or serious injury.
-
Do not disassemble or modify the DCM, the camera unit or wiring. It may result in an accident or fire. If you notice smoke or an odor coming from the DCM, stop using the system immediately. Have the system inspected by an authorized Kia dealer.

-
Be sure to adjust the DCM before driving.
-
Switch the system to the conventional rearview mirror mode and be properly seated on the driver’s seat. Then adjust the mirror to see outside the rear window properly.
-
Push the lever all the way to change to digital mirror mode and adjust the display settings. Driving without adjusting the mirror may cause difficulty in watching the display at the Digital Mirror mode (camera view mode) due to reflection from the surface of the mirror.
-
-
If the DCM malfunctions, immediately switch the system to the conventional rearview mirror mode.
-
When sunlight or high beams from following vehicles occurs, it may appear on the screen of the DCM. Switch the system to the conventional rearview mirror mode appropriately.
-
If the camera lens (1) is dirty, the displayed image may not be clear. Clean it with a soft cloth or swab dampened with water.

System component

-
Icon display area
Displays icons, adjusting Brightness and Tilt
-
Lever
Operate to change between digital mirror mode and optical mirror mode.
-
Menu button
Press to display the icon display area and select the item you want to adjust (Brightness and Tilt).
-
Select/adjust button
Press to change the setting of the item you want to adjust.
-
Camera indicator
Indicates that the camera is operating normally.
-
HomeLink buttons
For the operation of the “HomeLink® Universal Transceiver”.
How to change the mode

-
Pull the mode select lever to all the way switch to the Digital Center Mirror mode (camera view mode).
* Displays an image of the area behind the vehicle. In this mode, the camera indicator is shown.
-
Push the mode select lever to all the way switch to the optical inside rearview mirror mode.
* Turns off the display of the Digital Center Mirror allows it to be used as an optical mirror.
Adjusting the mirror height

The height of the rearview mirror can be adjusted to suit your driving posture.
Change to optical mirror mode, adjusting the rearview mirror angle by moving it up and down.
Display settings (Digital mirror mode)

-
Press the menu button (1) The icons will be displayed.
Icons
Settings

Select to adjust the brightness of the display.

Select to adjust the display up/down.
-
Press the menu button (1) repeatedly and select the item you want to adjust.
-
Press the button (2) or button (3) to change the setting.
The icons will disappear if the button is not operated for approximately 5 seconds or more.
* If the brightness of the DCM is set too high, it may cause eye strain.
Adjust the DCM to an appropriate brightness. If your eyes become tired, change to optical mirror mode.


To prevent the light sensors from malfunctioning, do not touch or cover them.
Digital mirror mode operating condition
The DCM operates when the ENGINE START/STOP button is in the ON position. When the ENGINE START/STOP button is changed OFF or ACC position, the image will disappear.
When using the DCM in digital mirror mode
-
When the liftgate is open, the DCM image may not display properly. Before driving, make sure the liftgate is closed.
-
If the display is difficult to see due to reflected light, close the sunshade of the sunroof. (if equipped)
-
Any of the following conditions may occur when driving in the dark. None of them indicates that the malfunction has occurred.
-
Color of objects in the displayed image may differ from their actual color.
-
Depending on your physical condition or age, it may take longer than usual to focus on the displayed image. If you have trouble focusing, change to optical mirror mode.
-
Do not let passengers stare at the displayed image when the vehicle is being driven as it may cause motion sickness.
-
When the system malfunctions

If the symbol shown in the illustration is displayed when using the DCM in digital mirror mode, the system may be malfunctioning. The symbol will disappear in a few seconds. Change to optical mirror mode and have the vehicle inspected by an authorized KIA dealer.

-
To prevent the DCM from malfunctioning.
-
Do not use detergents, such as thinner, benzene, or alcohol to clean the mirror. They may discolor, deteriorate or damage the mirror surface.
-
Do not remove, disassemble or modify the mirror and camera.
-
Do not allow an organic solvent, vehicle wax, window cleaner or glass coating to adhere to the camera. Wipe it off as soon as possible.
-
When cleaning the camera lens, wipe the camera lens with a damp soft cloth.
-
Do not rub the camera lens with force, as it may be scratched and will not be able to transmit a clear image.
-
Do not subject the camera to a strong impact as this could cause a malfunction. If this happens, have the vehicle inspected by an authorized KIA dealer as soon as possible.
-
Operating the system in the ON position could discharge the battery.
-
Do not put the antenna of wireless device near the DCM. Electronic waves from a wireless device may distort the image in DCM.
-
Do not push buttons excessively or operate the lever aggressively. It may cause a system failure or the DCM to fall out.
-
Never rotate the body of DCM by 90° or more.
-
If it is difficult to see the DCM display screen because of a strong external light, switch the mode to the conventional rearview mirror mode for better use.
DCM error icon and solution
|
Symptom |
Likely cause |
Solution |
|---|---|---|
|
If the high temp icon ( |
The DCM is extremely hot. (The display will gradually become dimmer. If the temperature continues to increase, the Digital Center Mirror will turn off.) |
Reducing the cabin temperature is recommended to reduce the temperature of the mirror. (The icon will disappear when the mirror becomes cool.) If the icon does not disappear even though the mirror is cool, have the vehicle inspected by an authorized Kia dealer. |
|
If the display icon |
The system may malfunction. |
Change to optical mirror mode and have the vehicle inspected by an authorized KIA dealer. |
) is displayed on the display right side.
has been switched to
which is the display error icon.