Rétroviseur intérieur
Évitez de placer des objets sur le siège arrière ou dans l'espace de chargement, qui pourraient gêner votre visibilité par la lunette arrière.

Réglage des rétroviseurs
Évitez de régler le rétroviseur lorsque le véhicule est en mouvement. Ceci pourrait entraîner une perte de contrôle.

Ne pas modifier le rétroviseur intérieur, ni poser de rétroviseur grand angle. Cela pourrait provoquer des blessures lors d'un accident ou du déploiement du coussin gonflable.

Nettoyage du rétroviseur
Pour nettoyer le rétroviseur, utiliser une serviette en papier ou une matière similaire imbibée de produit nettoyant pour vitres. Ne pas pulvériser de nettoyant pour vitres directement sur le rétroviseur. Le nettoyant liquide pourrait pénétrer dans le boîtier du rétroviseur.
Rétroviseur position jour/nuit (selon l'équipement)

[A] : Jour, [B] : Nuit
Effectuer ce réglage avant de commencer à conduire et pendant que le levier jour/nuit est en position jour (1).
Tirer le levier jour/nuit vers vous (2) pour réduire l'éblouissement par les phares des véhicules derrière vous lorsque vous roulez la nuit.
Rappelez-vous que vous perdez un peu de clarté en position de nuit.
Rétroviseur électrochromique (ECM) (selon l'équipement)

Pour la fonction du bouton de télématique :
-
Commutateur d'assistance virtuelle
-
Bouton UVO (recherche vocale locale)
-
Bouton d'assistance routière
Le capteur intégré au rétroviseur détecte le niveau de lumière autour du véhicule et contrôle automatiquement l'éblouissement des phares des véhicules derrière vous.
Lorsque le moteur tourne, l'éblouissement est automatiquement contrôlé par le capteur intégré au rétroviseur.
Rétroviseur électrochromique (ECM) avec système HomeLink® (selon l'équipement)

-
Canal HomeLink 1
-
Canal HomeLink 2
-
Canal HomeLink 3
-
Indicateur d'état de l'ouvre-portière de garage : Fermeture ou Fermé
-
Indicateur de fonctionnement HomeLink
-
Indicateur d'état de l'ouvre-portière de garage : Ouverture ou Ouvert
-
Indicateur d'interface utilisateur HomeLink
Votre véhicule peut être équipé d'un rétroviseur à atténuation automatique Gentex avec système de commande sans fil HomeLink® intégré.
Pendant la conduite de nuit, cette fonction détectera et réduira automatiquement les éblouissements dans le rétroviseur. L'émetteur-récepteur universel HomeLink® vous permet d'activer votre (vos) porte(s) de garage, portail électrique, éclairage domestique, etc.
Rétroviseur à obscurcissement automatique Night Vision Safety (NVS) (selon l'équipement)
Le rétroviseur NVS® réduit automatiquement l'éblouissement en surveillant fonction des niveaux de luminosité à l'avant et à l'arrière du véhicule. Tout objet qui obstrue le capteur de lumière dégradera la fonction de commande de gradation automatique.
Pour plus d'informations sur les miroirs NVS® et autres applications, consulter le site Web de Gentex : www.gentex.com
Votre rétroviseur s'assombrit automatiquement en détectant l'éblouissement des véhicules qui vous suivent.
Le rétroviseur se met par défaut en position ON chaque fois que le véhicule est démarré.
Système de télécommande intégrée HomeLink®
Le système de contrôle sans fil HomeLink® offre un moyen pratique de remplacer jusqu'à trois émetteurs de radiofréquence (RF) portatifs utilisés pour activer des appareils compatibles tels que des actionneurs de portail, des ouvre-portes de garage, des serrures de porte d'entrée, des systèmes de sécurité et l'éclairage résidentiel.

Compte tenu de la sécurité à domicile lorsque le véhicule est stationné à l'extérieur du garage, le système HomeLink® fonctionnera UNIQUEMENT lorsque le véhicule est à la position ACC ou ON.

Avant de programmer HomeLink® sur une porte de garage ou un portail, assurez-vous qu'aucune personne ou objet ne se trouve sur le chemin de l'appareil en question pour éviter tout dommage potentiel. Lors de la programmation pour porte de garage, il est conseillé de garer le véhicule à l'extérieur du garage.
N'utilisez pas HomeLink® avec un ouvre-porte de garage sans arrêt de sécurité et les fonctions d'inversion requis par les normes de sécurité fédérales des États-Unis (y compris tous les modèles d'ouvre-porte de garage fabriqués avant le 1er avril 1982). Une porte de garage qui ne peut pas détecter un objet - signalant à la porte de s'arrêter et de s'inverser - n'est pas conforme aux normes de sécurité fédérales des États-Unis. Pour plus d'information, contactez HomeLink auwww.homelink.com, ou appelez le service à la clientèle de HomeLink au 1-800-355-3515.
Il est également recommandé d'installer une pile neuve dans l'émetteur manuel du périphérique programmable de HomeLink pour une formation plus rapide et une transmission plus précise de la fréquence radio.
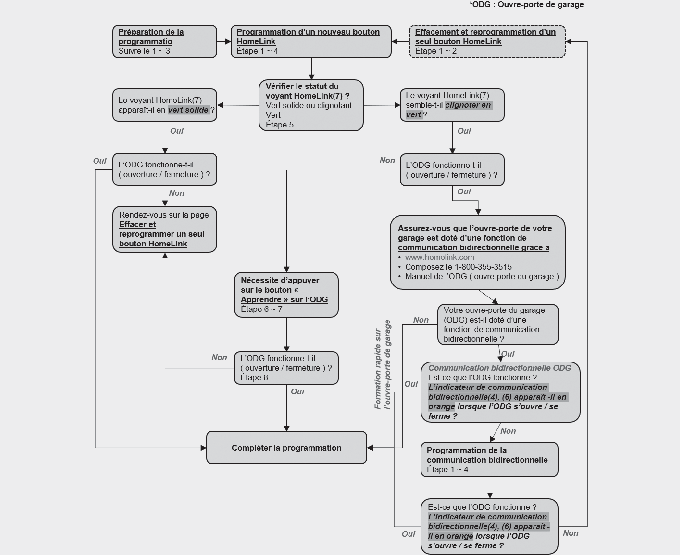
1. Programmation du HomeLink®
Les étapes suivantes indiquent comment programmer HomeLink. Si vous avez des questions ou si vous éprouvez des difficultés à programmer vos commutateurs HomeLink, reportez-vous au site internet de HomeLink ou appelez le service à la clientèle HomeLink au numéro sans frais mentionnez précédemment. Contactez HomeLink avant de vous présenter au concessionnaire qui vous a vendu le véhicule.
-
Consultez le site internet HomeLink à : www.homelink.com. Puis, au sommet de la page, sélectionnez la marque de votre véhicule. Ensuite, visionnez le vidéo You Tube, et/ou accédez à des informations internet supplémentaires.
-
Si vous choisissez d'accéder au site internet à l'aide de votre téléphone intelligent, scannez le code QR.

-
Ou, appelez le service à la clientèle de HomeLink au 1-800-355-3515
(Veuillez avoir à porté les marque/modèle de votre véhicule ET du dispositif d'ouverture.)
1) Préparation de la programmation
-
Lors de la programmation d'un ouvre-portière de garage, il est conseillé de garer le véhicule à l'extérieur du garage.
-
Il est recommandé d'insérer une nouvelle pile dans l'émetteur portatif de l'appareil programmé pour HomeLink® pour une formation plus rapide et une transmission précise du signal radiofréquence.
-
Appuyez sur le bouton DÉMARRAGE/ARRÊT DU MOTEUR sur la position ACC (Accessoire) pour la programmation de HomeLink.

2) La programmation d'un nouveau commutateur HomeLink®
-
Pressez puis relâchez le commutateur (1), (2) ou (3) du HomeLink que vous aimeriez programmer. Le témoin lumineux HomeLink (7) clignotera lentement de couleur orange (sinon, effectuez les étapes de la section d'annulation « Erasing HomeLink Buttons » puis recommencez).

-
Placez la télécommande de l'ouvre-porte de garage à une distance de 2 à 8 cm (1 à 3 pouces) des commutateurs HomeLink.

-
Pendant que le témoin lumineux HomeLink (7) clignote de couleur orange, pressez et maintenez le commutateur de l'émetteur manuel. Maintenez le commutateur de l'émetteur manuel jusqu'à ce que le témoin lumineux HomeLink (7) passe du orange au vert. Vous pouvez maintenant relâcher le commutateur de l'émetteur manuel.
-
Attendez que votre porte de garage s'immobilise, peu importe sa position, avant de passer aux étapes suivantes.
-
Pressez puis relâchez le commutateur HomeLink que vous programmez et observez le témoin lumineux.
-
Si le témoin lumineux demeure en vert continu, votre dispositif devrait fonctionner lorsque le commutateur HomeLink est pressé. Si votre dispositif fonctionne à ce moment-ci, la programmation est complétée.
-
Si le témoin lumineux clignote rapidement en vert, appuyez fermement, maintenant pendant deux secondes, puis relâchez le commutateur HomeLink jusqu'à 3 fois en ligne, lentement, pour compléter le processus de programmation. N'appuyez pas rapidement sur le bouton HomeLink. Si votre dispositif fonctionne à ce moment-ci, la programmation est complétée. Si le dispositif ne fonctionne pas, poursuivez avec l'étape 6.
-
-
Sur le moteur de l'ouvre-porte de garage (moteur de la barrière de sécurité, etc.), repérez la touche « Learn » (apprendre), « Smart » (intelligent), « Set » (régler) ou « Program » (programmation). Ceci se trouve généralement à l'endroit où le fil d'antenne suspendu est fixé à l'unité tête-moteur (voir le manuel de l'appareil pour repérez ce commutateur). Le nom et la couleur du bouton peuvent varier selon le fabricant.

* Une échelle et / ou une deuxième personne peut simplifier les étapes suivantes.
-
Appuyez fermement sur le commutateur « Learn » (apprendre), « Smart » (intelligent), « Set » ou « Program » (programmation) puis relâchez-le. Vous disposez maintenant de 30 secondes pour compléter la prochaine étape.
-
Retournez au véhicule et appuyez fermement sur le commutateur HomeLink, maintenez-le enfoncé pendant deux secondes et relâchez-le jusqu'à trois fois en ligne, lentement. N'appuyez pas rapidement sur le bouton HomeLink. Dès que vous voyez la porte de garage s'activer, cessez d'appuyer sur tout commutateur jusqu'à quelques secondes après que la porte de garage ce soit immobiliser, et ce, peu importe sa position. La programmation est alors terminée et votre appareil devrait fonctionner lorsque le bouton HomeLink est enfoncé et relâché.
3) Programmation de la communication bidirectionnelle (pour certains ouvre-porte de garage)
Si votre ouvre-porte de garage comporte le logo « myQ » sur la face intérieure, il possède probablement la capacité de communication bidirectionnelle. HomeLink a la capacité d'établir la communication bidirectionnelle avec votre ouvre-porte de garage. HomeLink peut recevoir et afficher des messages de statut « closing » (fermeture) ou « opening » (ouverture) provenant d'ouvre-portes de garage compatibles. À tout moment, HomeLink peut également rappeler et afficher le dernier statut communiqué par l'ouvre-porte de garage, indiquant l'ouverture ou la fermeture de la porte.
Pour vérifiez si votre ouvre-porte de garage est compatible avec cette fonctionnalité, consultez le www.homelink.com/compatible/Two-way-Communication. Si votre ouvre-porte de garage possède cette fonctionnalité, ET que les indicateurs « Two-Way Communication » (communication bidirectionnelle) (4) (6) apparaissent dans le miroir pendant que la porte de garage ouvre/ferme, aucune autre étape n'est requise. La programmation des communications bidirectionnelles est déjà complétée. Toutefois, si votre ouvre-porte de garage possède cette fonctionnalité, ET que les indicateurs « Two-Way Communication » (communication bidirectionnelle) (4) et (6) du miroir N'APPARAISSENT PAS pendant l'ouverture/fermeture de la porte de garage, suivez les directives suivantes pour activer cette fonctionnalité.
-
Dans votre véhicule, pressez et maintenez le commutateur HomeLink programmé pendant 2 secondes, puis relâchez. Confirmez que la porte de garage s'active. Vous disposerez d'une minute pour compléter les étapes suivantes, APRÈS immobilisation de la porte.
* Une échelle et / ou une deuxième personne peut simplifier les étapes suivantes.
-
Sur votre ouvre-porte de garage, repérez le commutateur « Learn » (apprendre) (généralement situé là où le fil d'antenne suspendu est fixé à l'unité tête-moteur). Si vous éprouvez de la difficulté à repérez ce commutateur, reportez-vous au guide d'utilisation du dispositif.
-
Pressez puis relâchez le commutateur « Learn » (apprendre).
-
Une lumière sur votre ouvre-porte de garage pourrait clignoter, et les indicateurs de communication bidirectionnelle (4) (6) de votre véhicule également, confirmant la complétion du processus.
-
Revenez au véhicule et enfoncez fermement puis relâchez le commutateur HomeLink programmé pour activer votre porte de garage. Les indicateurs de communication bidirectionnelle (4) (6) clignotent de couleur orange lorsque la porte est en mouvement. N'appuyez sur aucun autre commutateur supplémentaire AVANT que la porte de garage ne se soit complètement immobilisée.
-
La programmation de la communication bidirectionnelle est maintenant complétée.

Si votre porte de garage possède la capacité de communication bidirectionnelle, il est possible que le système HomeLink cesse d'actionner la porte de garage peu après la programmation initiale si la programmation n'a pas été correctement complétée. Ceci se produit généralement après les 10 premières utilisations du commutateur HomeLink programmé. Si ceci se produit, la complétion de la Programmation d'un commutateur HomeLink et de la Programmation de la communication bidirectionnelle permettra de restaurer le fonctionnement de la porte.
4) Programmation canadienne
Les lois canadiennes sur les radiofréquences exigent que les signaux à distance des émetteurs « expirent » (ou cessent) après quelques secondes de transmission, ce qui peut être trop court pour que HomeLink capte le signal pendant la programmation.
Si vous habitez au Canada et que vous éprouvez des difficultés à programmer un portail ou un ouvre-porte de garage à l'aide des procédures de programmation, remplacez l'étape 3 de la programmation d'un nouveau commutateur HomeLink par ce qui suit :
Pendant que le témoin lumineux (7) HomeLink clignote de couleur orange, pressez puis relâchez (cyclez) la télécommande portative de votre dispositif toutes les 2 secondes, jusqu'à ce que le témoin lumineux (7) HomeLink passe de orange à vert. Vous pouvez maintenant relâcher le commutateur de l'émetteur manuel. Puis procédez avec l'étape 4 de la programmation d'un nouveau commutateur HomeLink.
2. Mode d’emploi de HomeLink®
1) Mode d'emploi de HomeLink®
-
Pressez puis relâchez le commutateur HomeLink programmé que vous désirez (1, 2 ou 3).


Le témoin lumineux (7) HomeLink devrait s'allumer en vert, continu ou clignotant, et votre dispositif programmé devrait fonctionner.
Si votre dispositif ne fonctionne pas, c'est que la programmation HomeLink n'a pas réussi et vous devrez reprogrammer le commutateur.
2) Comportement de l'affichage de communication bidirectionnelle
-
Pressez puis relâchez le commutateur HomeLink programmé (1, 2 ou 3).

-
Les témoins lumineux (4) et (6) opèrent comme suit, si votre ouvre-porte de garage possède la fonctionnalité de communication bidirectionnelle.

-
Si le témoin lumineux (4) clignote de couleur orange, cela indique que la porte de garage se referme.
-
Le témoin lumineux (4) passe au vert continu, une fois l'ouverture de la porte complétée.
-
Si le témoin (6) clignote en orange, il indique que la portière du garage est en cours d'« ouverture ».
-
Le témoin lumineux (6) passe au vert continu une fois l'ouverture de la porte complétée.
-
Si le témoin lumineux (4) ou (6) ne passe pas au vert, cela indique que le dernier état de la porte de garage n'a pas été reçu correctement. Le rétroviseur HomeLink essaie de recevoir le dernier état connu de la portière de garage pendant quelques secondes.
-
3) Rappel de l'état de la porte de garage
Le rétroviseur Homelink avec communication bidirectionnelle permet de visualiser le dernier message enregistré de l'ouvre-porte de garage. Pour pouvoir rappeler le dernier état connu du dernier dispositif activé, appuyez sur les boutons « 1 et 2 » OU « 2 et 3 » simultanément.
-
Si le témoin lumineux (4) s'allume en vert continu, ceci indique que la porte de garage s'est correctement refermée.
-
Si le témoin lumineux (6) s'allume en vert continu, ceci indique que le dernier dispositif activé s'est correctement refermé.
3. Suppression des commutateurs HomeLink® enregistrés
1) La suppression et la reprogrammation d'un seul commutateur HomeLink® :
-
Pressez et maintenez le commutateur HomeLink que vous désirez reprogrammer. NE PAS relâcher le bouton.
-
Le témoin lumineux (7) HomeLink s'allumera en vert continu. Relâchez le commutateur dès que le témoin lumineux (7) HomeLink commence à clignoter de couleur orange, généralement environ 20 secondes.
-
Procédez aux étapes de la programmation d'un nouveau commutateur HomeLink.

Si vous ne complétez pas la reprogrammation d'un nouveau commutateur de dispositif, il reviendra à la dernière programmation enregistrée.
2) Les directives suivantes effaceront TOUTES les programmations HomeLink® de TOUS les commutateurs :

-
Appuyez simultanément sur les touches (1) et (3) et maintenez-les enfoncées.
-
Le témoin lumineux (7) HomeLink s'allumera en orange continu pendant environ 10 secondes.
-
Relâchez les commutateurs une fois que le témoin lumineux (7) HomeLink passe au vert en clignotant rapidement.
-
Maintenant les trois commutateurs (1), (2) et 3 HomeLink sont libérés de toute programmation.
Informations
HomeLink et le logo HomeLink sont des marques déposées par Gentex Corporation.
Le logo myQ logo est une marque déposée par The Chamberlain Group, Inc
FCC (USA) et ISDC (Canada)
Ce dispositif est conforme à la réglementation FCC section 15 et Innovation, Sciences et Développement Économique RSS-210. Son utilisation est soumise aux deux conditions suivantes : (1) Cet appareil ne doit pas produire d'interférences nuisibles et (2) cet appareil doit accepter toutes les interférences reçues, y compris celles pouvant provoquer un fonctionnement indésirable. L'émetteur-récepteur a été testé et s'est avéré conforme aux règlementations de la FCC et de la ISDC. Des changements ou modifications non expressément approuvés par la partie responsable de la conformité pourraient annuler le droit de l’utilisateur d’utiliser l’équipement.
Cet équipement est conforme aux limites d'exposition aux rayonnements de la FCC et de la ISDC établies pour un environnement non contrôlé. Les utilisateurs doivent respecter les consignes d'utilisations spécifiques pour se conformer à l’exposition RF. Cet émetteur doit placé à une distance d'au moins 20 cm de l'utilisateur et ne doit pas être situé à proximité ou fonctionner conjointement avec une autre antenne ou un autre émetteur.
FCC (États-Unis) et ISDC (Canada)
Cet appareil est conforme aux règlementations de la FCC, section 15, et au CNR-210 d'Innovation, Sciences et Développement économique Canada. Le fonctionnement est assujetti aux deux conditions suivantes: (1) cet appareil ne doit pas causer d'interférences nuisibles et (2) cet appareil doit accepter toute interférence reçue, y compris celle qui pourrait entraîner un dysfonctionnement. MISE EN GARDE: L'émetteur a subi des tests et est conforme aux règlements de la FCC et de la ISDC. Les changements ou modifications non approuvés explicitement par la partie responsable de la conformité pourraient rendre caduque l'autorisation de l'utilisateur de se servir du dispositif.
Cet appareil est conforme aux limites d'exposition aux radiations de la FCC et d'ISDC établies pour un environnement non contrôlé. Les utilisateurs finaux doivent respecter les instructions d'utilisation spécifiques pour satisfaire aux exigences de conformité aux expositions de RF. L'émetteur doit se trouver à 20 cm au minimum de l'utilisateur et ne doit pas être situé au même endroit que tout autre émetteur ou antenne ni fonctionner avec un autre émetteur ou antenne.
Organigramme de programmation HomeLink 5
